Follow Us:
Call Us:
+91 88057 92884
Home
About Us
About Us
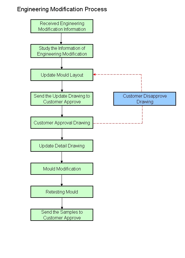
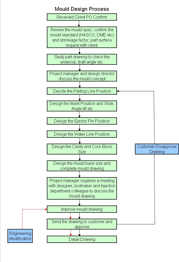
Project Management
Quality Control
Mould Manufacturing
Multi-Cavity Hot Runner Molds
Unscrewing Mold
Rapid Tooling
Die Casting Mold
High Precision Molds
Precision Component
Services
Contact
Get A Quote
Project Management
Home
Project Management
Copyrights @2026 & All Rights Reserved | Design & Developed by
Highclonoid Softec Pvt. Ltd.